커뮤니티

시스템식 문의 드립니다.

프로필 이미지
맴맴잉
2021-08-02 23:36:45
1199
글번호 151261
답변완료

첨부 이미지

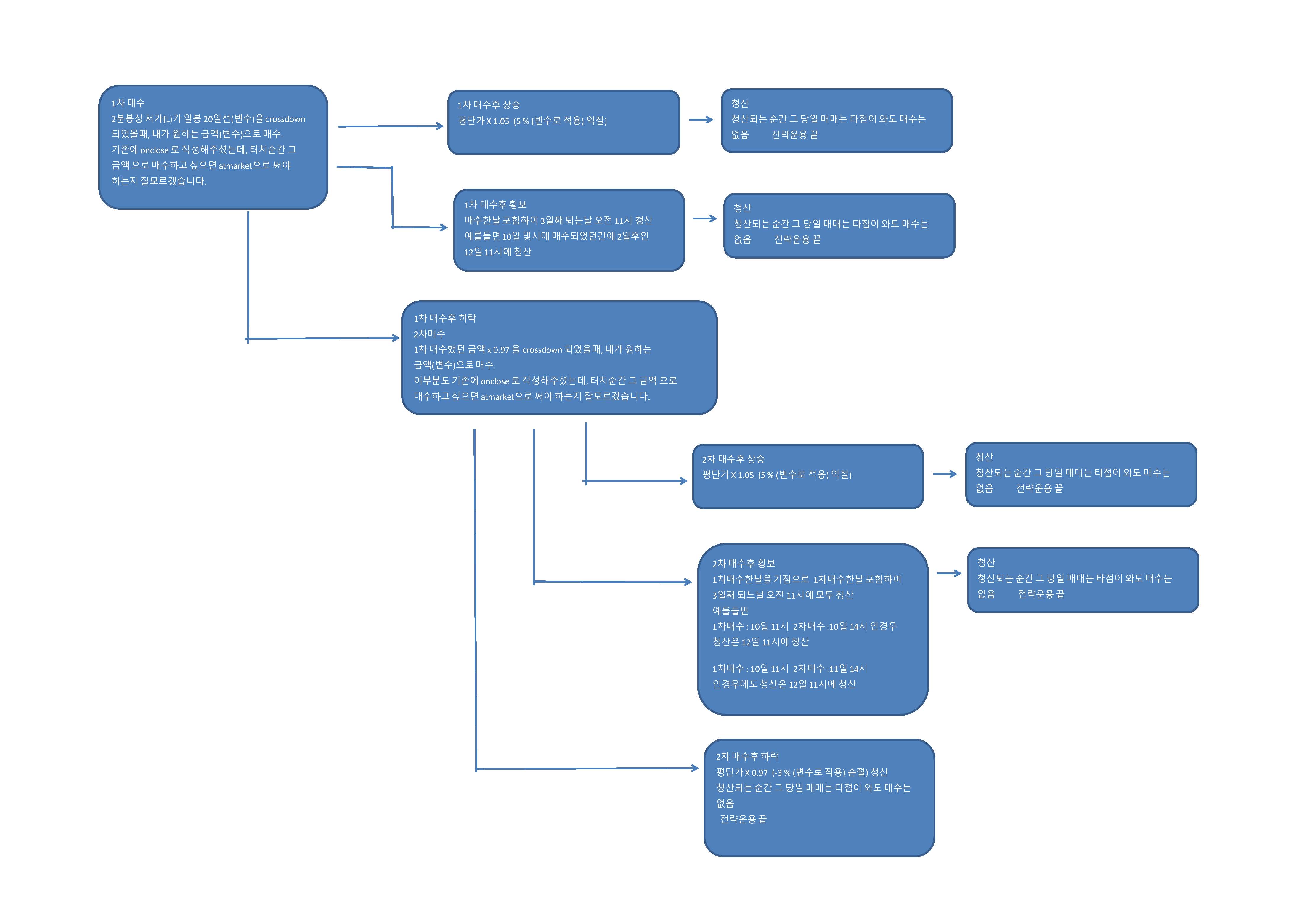
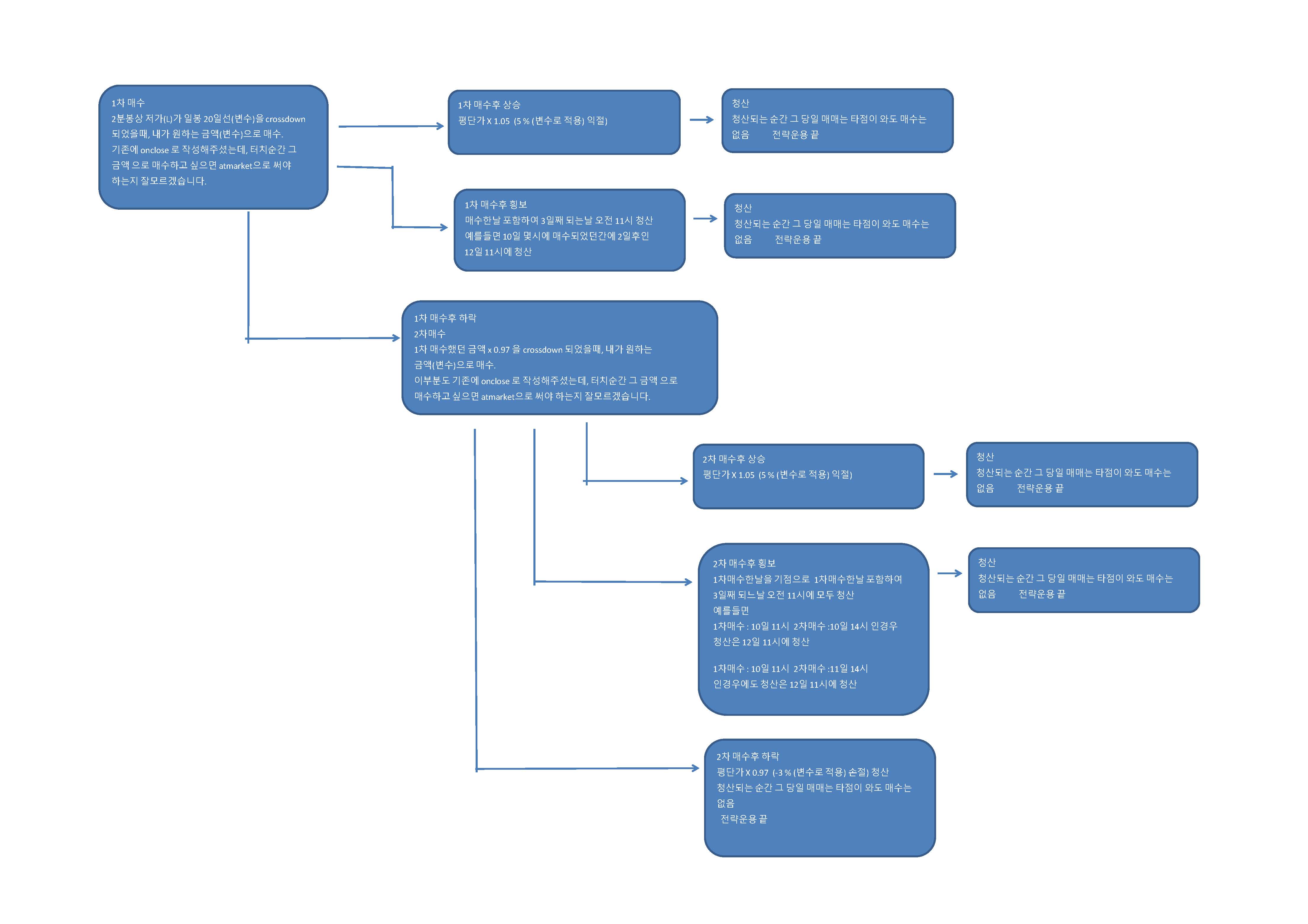
업무에 노고가 많으십니다. 항상 감사드립니다. (--)(__) 예전에 분봉에서 일봉상 이평선을 터치했을때 매수 하는 시스템식을 도식화해서 요청드린 사람입니다. 시스템식을 돌려봤을경우에.. 예전에 올렸던 도식화 로직과 좀 다른게 흘러가는것 같아서 재 요청드립니다... 문제점. 1. 1차 매수후 -3%가 되어 넘어갔는데도, 2차 매수가 진행되지 않았습니다. 2. 청산후에는 청산당일 매수는 금지인데, 2차매수가 진행된점도 보여집니다. 참고로 문제점 파일들과 함께.. 예전에 올려서 요청드렸던 도식화 파일과 같이 올려드리겠습니다. 그리고 요청해서 받은 시스템식까지 같이 올려드립니다. 매번 감사합니다... 기존식 ------------------------------------------------------ input : N(10),금액1(10000000),금액2(10000000); input : 추가진입(-3),익절1(5),익절2(5),손절(-3); input : Xdate(3),Xtime(110000); var : cnt(0),sum(0),mav(0),DD(0); sum = 0; For cnt = 0 to N-1 { sum = sum + DayClose(cnt); } mav = sum/N; if Bdate != Bdate[1] Then { DD = DD+1; Condition1 = False; } if MarketPosition == 0 and TotalTrades > TotalTrades[1] Then Condition1 = true; if Condition1 == False and MarketPosition == 0 and L > mav Then Buy("b1",AtLimit,mav,Floor(금액1/min(NextBarOpen,mav))); if MarketPosition == 1 Then { if MaxEntries == 1 Then { Buy("b2",AtLimit,LatestEntryPrice(0)*(1+추가진입/100),Floor(금액2/min(NextBarOpen,LatestEntryPrice(0)*(1+추가진입/100)))); ExitLong("Bp1",AtLimit,avgEntryPrice*(1+익절1/100)); } if MaxEntries == 2 Then { ExitLong("Bp2",AtLimit,avgEntryPrice*(1+익절2/100)); ExitLong("Bl",AtStop,avgEntryPrice*(1+손절/100)); } if DD == DD[BarsSinceEntry]+Xdate and sTime == xtime Then ExitLong("bx"); }
시스템
답변 1
프로필 이미지

예스스탁 예스스탁 답변

2021-08-03 10:25:02

안녕하세요 예스스탁입니다. 해당 수식은 적용시에 설정창에서 피라미딩을 설정하셔야 합니다. 수식에서 추가진입되는 내용이 있어도 피라미딩이 설정되지 않으면 추가진입신호가 발생하지 않습니다. 설정창의 피라미딩탭에서 피라미딩을 다른진입신호만허용으로 설정하고 적용하시면 됩니다. MarketPosition함수가 봉완성시에 값이 변경됩니다. 시간청산과 추가진입조건이 동시 셋팅되어 다음봉에서 진입이 발생했습니다. 해당부분은 변수를 추가해서 동일봉에서 셋팅되지 않게 처리했습니다. input : N(10),금액1(10000000),금액2(10000000); input : 추가진입(-3),익절1(5),익절2(5),손절(-3); input : Xdate(3),Xtime(110000); var : cnt(0),sum(0),mav(0),DD(0); sum = 0; For cnt = 0 to N-1 { sum = sum + DayClose(cnt); } mav = sum/N; if Bdate != Bdate[1] Then { DD = DD+1; Condition1 = False; } if MarketPosition == 0 and TotalTrades > TotalTrades[1] Then Condition1 = true; if Condition1 == False and MarketPosition == 0 and L > mav Then Buy("b1",AtLimit,mav,Floor(금액1/min(NextBarOpen,mav))); if MarketPosition == 1 Then { if DD == DD[BarsSinceEntry]+Xdate and sTime == xtime Then { Condition1 = true; ExitLong("bx"); } if MaxEntries == 1 and Condition1 == False Then { Buy("b2",AtLimit,LatestEntryPrice(0)*(1+추가진입/100),Floor(금액2/min(NextBarOpen,LatestEntryPrice(0)*(1+추가진입/100)))); ExitLong("Bp1",AtLimit,avgEntryPrice*(1+익절1/100)); } if MaxEntries == 2 Then { ExitLong("Bp2",AtLimit,avgEntryPrice*(1+익절2/100)); ExitLong("Bl",AtStop,avgEntryPrice*(1+손절/100)); } } 즐거운 하루되세요 > 맴맴잉 님이 쓴 글입니다. > 제목 : 시스템식 문의 드립니다. > 업무에 노고가 많으십니다. 항상 감사드립니다. (--)(__) 예전에 분봉에서 일봉상 이평선을 터치했을때 매수 하는 시스템식을 도식화해서 요청드린 사람입니다. 시스템식을 돌려봤을경우에.. 예전에 올렸던 도식화 로직과 좀 다른게 흘러가는것 같아서 재 요청드립니다... 문제점. 1. 1차 매수후 -3%가 되어 넘어갔는데도, 2차 매수가 진행되지 않았습니다. 2. 청산후에는 청산당일 매수는 금지인데, 2차매수가 진행된점도 보여집니다. 참고로 문제점 파일들과 함께.. 예전에 올려서 요청드렸던 도식화 파일과 같이 올려드리겠습니다. 그리고 요청해서 받은 시스템식까지 같이 올려드립니다. 매번 감사합니다... 기존식 ------------------------------------------------------ input : N(10),금액1(10000000),금액2(10000000); input : 추가진입(-3),익절1(5),익절2(5),손절(-3); input : Xdate(3),Xtime(110000); var : cnt(0),sum(0),mav(0),DD(0); sum = 0; For cnt = 0 to N-1 { sum = sum + DayClose(cnt); } mav = sum/N; if Bdate != Bdate[1] Then { DD = DD+1; Condition1 = False; } if MarketPosition == 0 and TotalTrades > TotalTrades[1] Then Condition1 = true; if Condition1 == False and MarketPosition == 0 and L > mav Then Buy("b1",AtLimit,mav,Floor(금액1/min(NextBarOpen,mav))); if MarketPosition == 1 Then { if MaxEntries == 1 Then { Buy("b2",AtLimit,LatestEntryPrice(0)*(1+추가진입/100),Floor(금액2/min(NextBarOpen,LatestEntryPrice(0)*(1+추가진입/100)))); ExitLong("Bp1",AtLimit,avgEntryPrice*(1+익절1/100)); } if MaxEntries == 2 Then { ExitLong("Bp2",AtLimit,avgEntryPrice*(1+익절2/100)); ExitLong("Bl",AtStop,avgEntryPrice*(1+손절/100)); } if DD == DD[BarsSinceEntry]+Xdate and sTime == xtime Then ExitLong("bx"); }