커뮤니티

시스템식 문의 드립니다.

프로필 이미지
맴맴잉
2021-07-30 01:37:41
1195
글번호 151197
답변완료

첨부 이미지

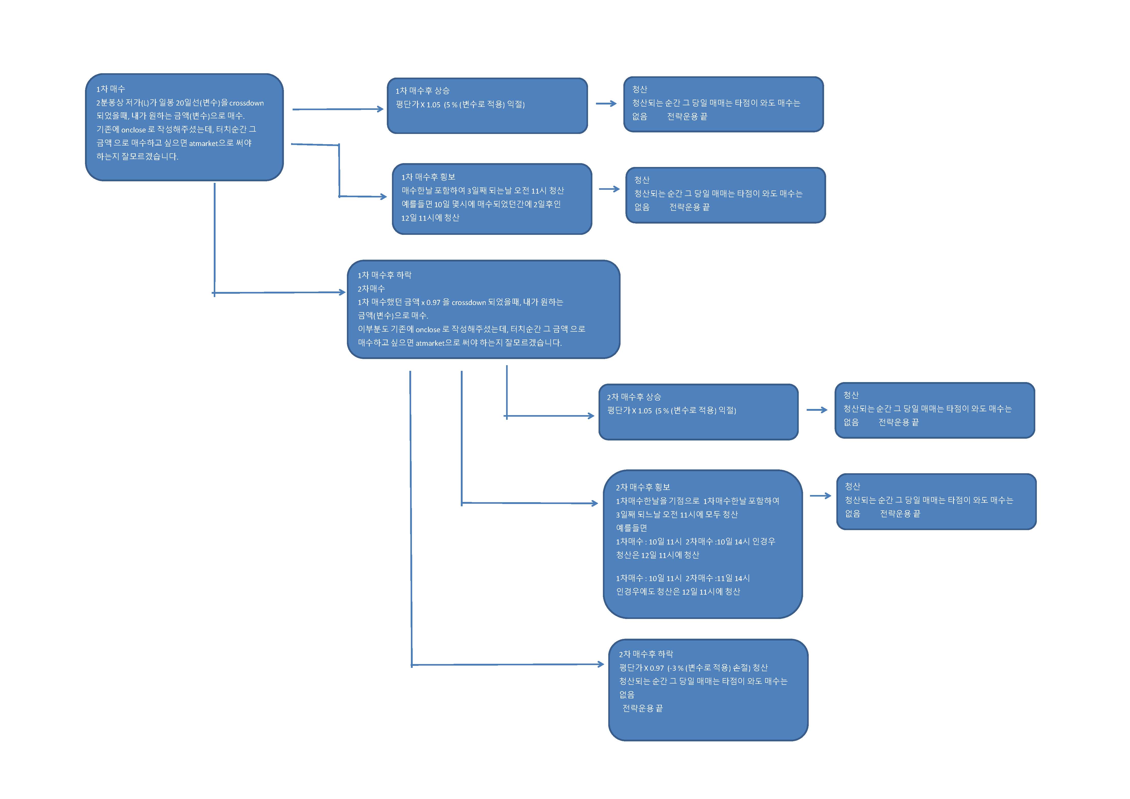
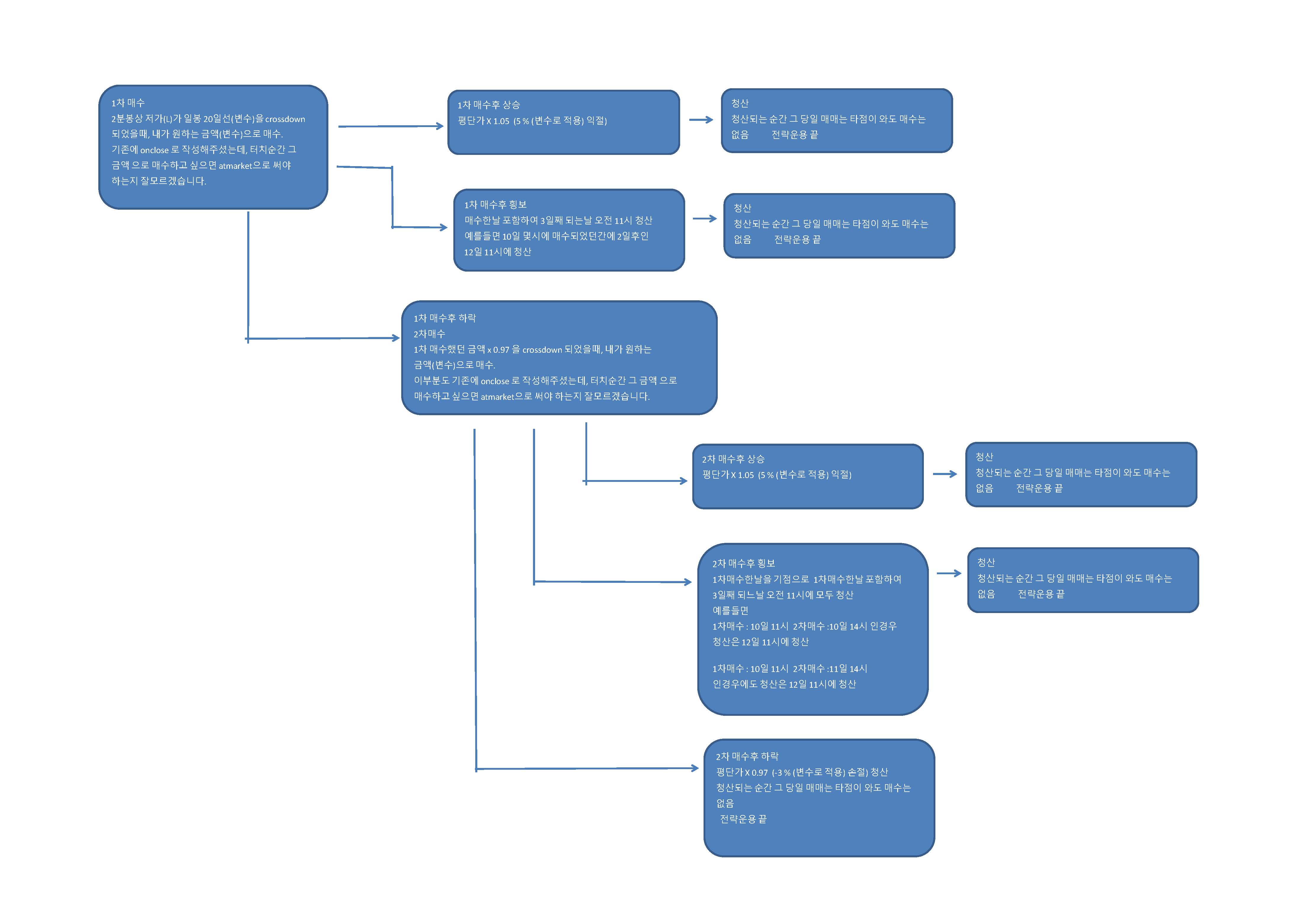
업무에 노고가 많으십니다. 항상 감사드립니다. (--)(__) 예전에 분봉에서 일봉상 이평선을 터치했을때 매수 하는 시스템식을 요청한적이 있었는데 여기서 조금더 업그레이드 하고 싶어서 요청드립니다. 말로 설명드리면 헷갈리고 오래 걸릴것 같아 나름 도식화 해서 그려봤습니다. 위그림대로 수식을 부탁드립니다.. 항상 감사드립니다...
시스템
답변 1
프로필 이미지

예스스탁 예스스탁 답변

2021-07-30 14:05:46

안녕하세요 예스스탁입니다. input : N(10),금액1(10000000),금액2(10000000); input : 추가진입(-3),익절1(5),익절2(5),손절(-3); input : Xdate(3),Xtime(110000); var : cnt(0),sum(0),mav(0),DD(0); sum = 0; For cnt = 0 to N-1 { sum = sum + DayClose(cnt); } mav = sum/N; if Bdate != Bdate[1] Then { DD = DD+1; Condition1 = False; } if MarketPosition == 0 and TotalTrades > TotalTrades[1] Then Condition1 = False; if Condition1 == true and MarketPosition == 0 and L > mav Then Buy("b1",AtLimit,mav,Floor(금액1/min(NextBarOpen,mav))); if MarketPosition == 1 Then { if MaxEntries == 1 Then { Buy("b2",AtLimit,LatestEntryPrice(0)*(1+추가진입/100),Floor(금액2/min(NextBarOpen,LatestEntryPrice(0)*(1+추가진입/100)))); ExitLong("Bp1",AtLimit,avgEntryPrice*(1+익절1/100)); } if MaxEntries == 2 Then { ExitLong("Bp2",AtLimit,avgEntryPrice*(1+익절2/100)); ExitLong("Bl",AtStop,avgEntryPrice*(1+손절/100)); } if DD == DD[BarsSinceEntry]+Xdate and sTime == xtime Then ExitLong("bx"); } 즐거운 하루되세요 > 맴맴잉 님이 쓴 글입니다. > 제목 : 시스템식 문의 드립니다. > 업무에 노고가 많으십니다. 항상 감사드립니다. (--)(__) 예전에 분봉에서 일봉상 이평선을 터치했을때 매수 하는 시스템식을 요청한적이 있었는데 여기서 조금더 업그레이드 하고 싶어서 요청드립니다. 말로 설명드리면 헷갈리고 오래 걸릴것 같아 나름 도식화 해서 그려봤습니다. 위그림대로 수식을 부탁드립니다.. 항상 감사드립니다...